Instance Verification Kit (IVK)
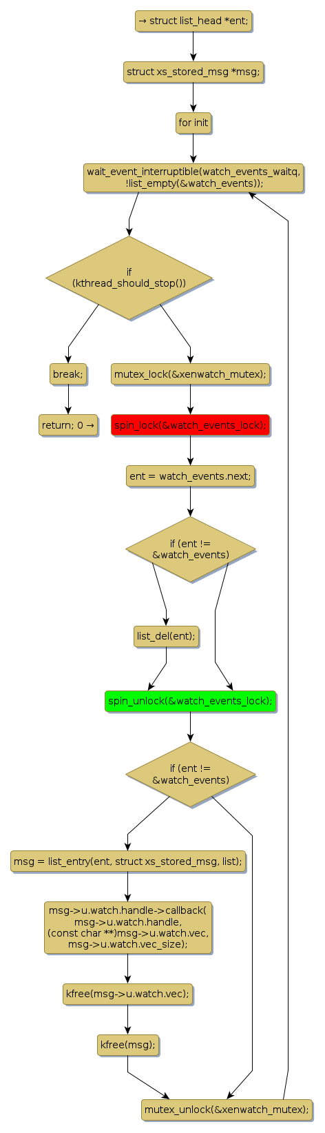
spin lock @ [19128+30+/linux-3.19-rc1/drivers/xen/xenbus/xenbus_xs.c]
Instance Signature: watch_events_lock
|
The Matching Pair Graph:
|
|
Function Name
|
Control Flow Graph (CFG)
|
Events Flow Graph (EFG)
|
Source Correspondence
|
|
xenwatch_thread
|
|
|
[18874+15+/linux-3.19-rc1/drivers/xen/xenbus/xenbus_xs.c]
|